KYB Use Case Overview
What is KYB?
Know Your Business is a process that financial institutions are legally obligated to run. It consists of a series of checks on companies before conducting business with them to avoid companies involved in money laundering, fraud, or other crimes.
What does a KYB product do?
A KYB product needs to accomplish these 5 tasks:
-
Verify the identity of the business
- Does the business have a corporate registration filing that is active and in good standing with the secretary of state (SoS)?
- Do the business registration filings provided by the customer align with what's listed on the state registries?
- Is the TIN / EIN provided by the business valid?
-
Verify the beneficial owners of the company that are identified by the customer:
- Who are the associated people listed on the registration filings?
- Do the associated people provided by the customer align on with what's listed on the registration filings?
-
Ensure that a business does not conduct activities in any risky industries.
-
Scan business entities and their owners/associated people against OFAC watchlists.
-
Verify the owners and associated people for KYC.
What is Enigma KYB?
Enigma'a KYB endpoint delivers key information required to complete the KYB process, including identity information, registrations filings, TIN verification, risky activities, and OFAC attributes. The KYB endpoint is designed to maximize registration fill rates due to its unique ability to blend operating names and addresses, legal names and addresses, websites and additional identity information, providing multiple ways to surface a registration filing and multiple ways of uncovering potential Ultimate Beneficial Owners for OFAC screening.
Enigma is able to successfully resolve operating names and addresses with legal names and addresses because of its proprietary data sets, including 40% of card transactions in the country, and its Entity Resolution systems tying websites, legal entity information, and operating information together.
How Does the Enigma KYB product work?
This endpoint accepts as inputs for matching: up to two business names, up to two addresses, one person name, and one website. It optionally accepts up to four persons to screen. The Enigma KYB solution is unique in its ability to query across operating names and addresses, legal names and addresses, and websites, resulting in industry-leading registration fill rates.
The Enigma KYB endpoint returns:
- Risk flags
- Watchlist risk: if any business name or person name, either inputted by the user or surfaced by a registration, is similar enough to one appearing on the sanctions list, this risk will be labeled "high", otherwise "low".
- Legal entity existence risk: if a registration filing cannot be surfaced, this risk will be labeled "high", otherwise "low".
- High-risk activities: if any risky activity is surfaced, this will be labeled "high", otherwise "low. The full list of risky activities is described here.
- Overall risk: if any watchlist, legal entity existence, or risky activity risk is flagged, this will be "high"; otherwise "low".
- Tasks - Tasks are used to assist in the decision making process when reviewing a business. Please see our Tasks page for the full list.
- Legal entity consisting of Secretary of State Registration Information including legal names, addresses, people, registering agents, incorporation date.
- Operating names and addresses where available
- Websites
- Industries
- Risky activities
- OFAC watchlist screens
- Watchlist screens are done on persons_to_screen object, any associated people on the registration filing, and the business name.
- Watchlist entities are draw from the following publications of the Office of Foreign Assets Control (OFAC):
- Specially Designated Nationals and Blocked Persons List (SDN)
- Consolidated Sanctions List (Non-SDN)
Match precision is held by default at approximately a >95% threshold and can be customized to be higher or lower using the match confidence score.
Packages
Depending on your use case, you may use one of two packages detailed in the KYB-Specific Attributes and Objects page.
For more information on the "Packages" section here.
FAQ
-
How can I use Enigma data via an orchestration platform? How does that integration, set up, and ongoing process work?
The majority of KYB orchestration platforms partner with Enigma to offer our data as part of a waterfall. These partners will help you integrate our data into your workflow with minimal lift from you and a high return on your investment – Enigma data is significantly less expensive than many providers. Once integrated, Enigma data would flow into your regular workflow. Should you have questions about which providers would be the right fit for you, we'd love to chat more. -
Will all attributes be returned, even if null?
If we find a match, then all attributes will be returned, even if null. -
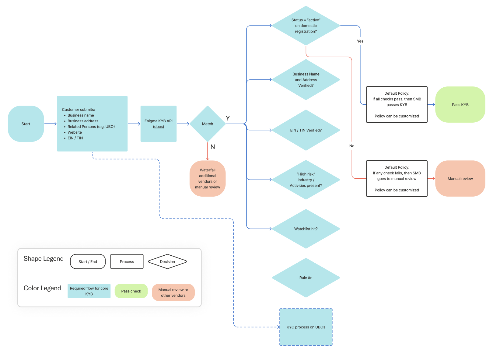
How does Enigma KYB fit into my business process?
Refer to the chart below:

-
How can I retrieve a business's UBO with Enigma KYB?
Enigma does not retrieve a business's UBO. Currently, you must ask the applicant to name the UBOs, typically through a Beneficial Ownership Form and verify this against ownership documents or articles of incorporation.
If you handle a high volume of UBO verifications and are interested in participating in a larger consortium on this data, please email us at success@enigma.com. -
What are the KYB packages and why would I use one or the other?
The Enigma KYB packages each return a different set of data about the business you've queried. Which solution you choose depends on your needs – learn more in the "Packages" section here. -
Does Enigma offer manual lookups of companies that aren't automatically surfaced? If not, is that in our future product roadmap?
Enigma doesn't currently offer manual lookups of companies that we don't automatically approve. However, we partner with most major workflow platforms that offer manual lookups and we are happy to make an introduction to the appropriate provider based on your unique needs and situation – help us learn more. We are also white-labeled on the majority of market-leading KYB and KYC solutions. Given this, we can be a standalone partner with manual lookups handled in-house or part of a multi-product solution. If the former, we reduce costs by 80% and, if the latter, we reduce costs by 50%. -
Does Enigma offer document retrieval? If not, is that in our future product roadmap?
Enigma doesn't currently offer document retrieval. Once again, however, Enigma is a partner with most major workflow platforms and we are happy to make an introduction to the appropriate provider based on your needs and situation. Document retrieval can also be done by looking up the business directly on the Secretary of State website for the state the business is registered in. -
How is US KYB different from global KYB? Do all businesses have a federal ID that can be searched?
KYB regulations and data accessibility vary from country to country. Conducting business in the U.S. with a global entity requires that a FI adheres to U.S. regulations, including surfacing any available registration filings and conducting KYC check on the UBO.
While all US businesses have a TIN/EIN to verify against, other countries may not provide this information. Global KYB requires specialized data service providers that can verify across multiple countries. -
Does Enigma offer any KYB services for businesses outside the U.S?
Enigma offers best-in-class U.S. small and medium sized business data and helps reduce costs across the business onboarding process. At this time, we have no plans to expand our data offering past the U.S. Chat with us if you'd like our recommendation on a global partner.
Other notes
Registrations and legal entity attributes used for the KYB and Identity use case differ from the Enigma Registrations attribute, which is exclusively used for Sales and Marketing use cases. Read each attribute page to learn more.